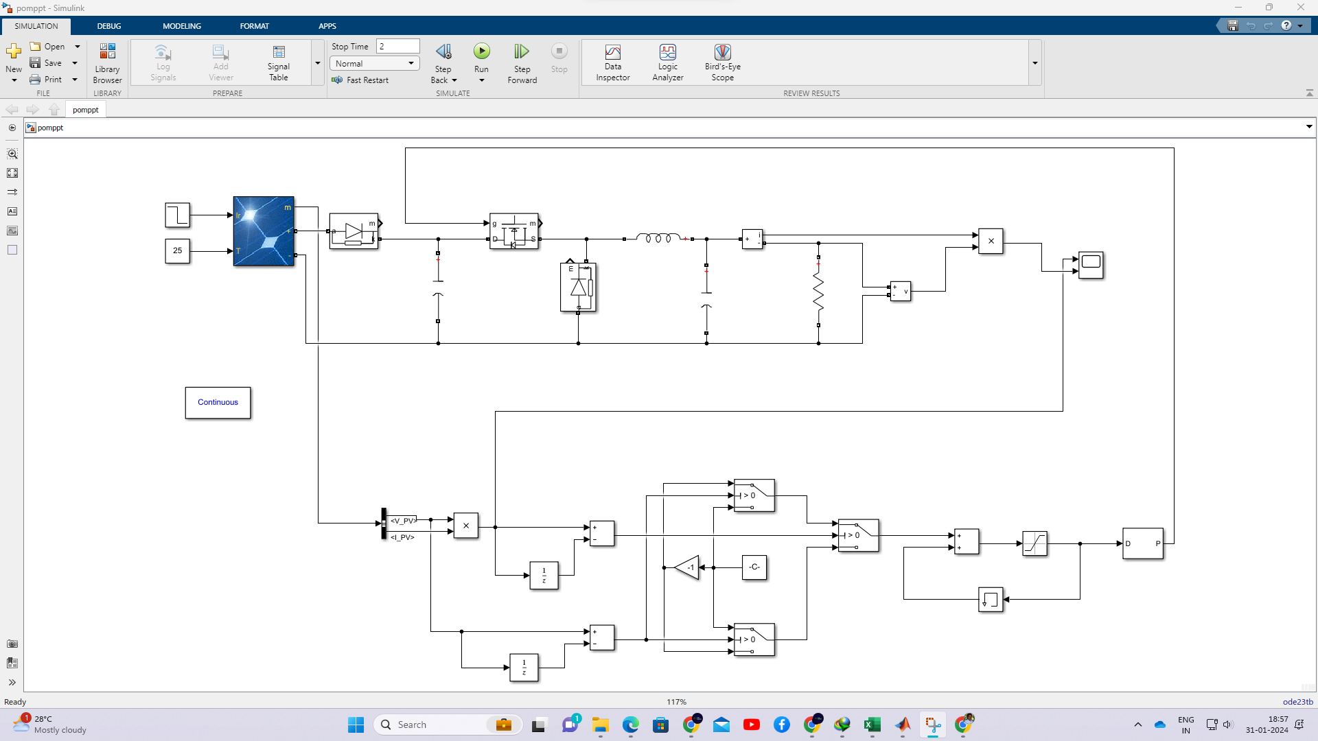
Implementing Perturb and Observe (P&O) Maximum Power Point Tracking (MPPT) in MATLAB involves several steps. First, define the characteristics of the photovoltaic (PV) module, including its voltage-current (V-I) and power-voltage (P-V) curves, and establish a mathematical model to represent the PV module behavior under varying irradiance and temperature conditions. Next, simulate the PV system in MATLAB by incorporating the PV module model, environmental data (such as solar irradiance and temperature), and the P&O algorithm. Within the P&O algorithm, periodically perturb the operating point of the PV module by incrementing or decrementing the PV voltage and observe the resulting change in power output. Continuously track the direction of power change to determine the optimal operating voltage that maximizes power output. Implement control logic to regulate the power converter (such as a buck or boost converter) to adjust the PV voltage accordingly. Validate the MPPT algorithm by analyzing the convergence speed, accuracy, and stability of the tracked maximum power point (MPP) under different environmental conditions. Finally, assess the overall performance of the P&O MPPT algorithm in terms of efficiency and robustness, considering factors like transient response and steady-state behavior, to ensure effective utilization of solar energy in PV systems.
Step By Step Implementation of P&O MPPT In MATLAB
Simulink Super Sale







